© 2021, Awolaran et al
Received Day: 27 Month: 12 Year: 2020
Accepted Day: 10 Month: 02 Year: 2021
J Neonatal Surg. 2021; 10: 12.
DOI: 10.47338/jns.v10.926
Management strategies for functional intestinal obstruction of prematurity
Olugbenga Awolaran Department of Paediatric Surgery, Royal Alexandra Children’s Hospital, Brighton, United Kingdom
Jigna Sheth Department of Paediatric Surgery, Royal Alexandra Children’s Hospital, Brighton, United Kingdom
[corresp] Olugbenga Awolaran, Department of Paediatric Surgery, Royal Alexandra Children's Hospital, Brighton, UK. BN2 5BE E-mail: Olugbenga.awolaran@nhs.net
Abstract

Functional intestinal obstruction of prematurity (FIOP) is characterised by a partial or complete failure of meconium evacuation due to hypomotility of the immature bowel and this presents with features of intestinal obstruction typically within the first 2 weeks of life. It contributes significantly to the morbidity and mortality of extremely and very low birth weight preterm infants. This disorder has been described using many terminologies and there is controversy amidst clinicians as to the optimal approach to its management.

This review summarises the characteristic clinical and radiologic findings to aid timely diagnosis and initiation of prompt treatment. Available evidence on different treatment options and their limitations is reviewed and practical stepwise management is described. In most cases, FIOP can be successfully managed conservatively with proactive management and monitoring.

Overall outcomes are favourable and normal long-term gastrointestinal function is commonly experienced. Evidence for investigations to exclude cystic fibrosis and Hirschsprung’s disease in preterm infants with FIOP is evaluated and a link with focal intestinal perforation is highlighted.

Keywords: Functional intestinal obstruction, Premature infants, Management.

INTRODUCTION

Advances in neonatal intensive care have led to increased survival of very low birth weight (VLBW) and extremely low birth weight (ELBW) premature infants. There is an associated increase in the incidence of gastrointestinal disorders of prematurity. Functional intestinal obstruction is being experienced more frequently and it contributes significantly to the morbidity and mortality of ELBW and VLBW preterm infants.[1]

Several terminologies have been used to describe this disease spectrum. Meconium-related ileus, meconium ileus of prematurity, meconium disease, meconium obstruction of prematurity, premature gut syndrome, microcolon of prematurity, functional isolated bowel obstruction, and functional intestinal obstruction in premature infants are some of the terms used.[1], [2], [3], [4], [5], [6] These refer to partial or total failure of meconium evacuation due to impairment in gut function as a result of prematurity, thereby presenting with features of intestinal obstruction. The term functional intestinal obstruction of prematurity (FIOP) is used in this review as it describes the underlying pathophysiologic disorder which is primarily a functional problem.

FIOP is commonly clinically confused with or managed as necrotising enterocolitis (NEC). Though there are similarities, the clinical presentation, radiological features, and intraoperative findings of FIOP are different. Delay in active management could be associated with difficulty in achieving full enteral feeds and severe complications like bowel perforation. Up to 30% occurrence of intestinal perforation has been reported with delay in instituting treatment.[1] There is also a wide variability of practice in the approach to diagnosing and managing FIOP as well as when treatment should be initiated. This review provides a summary of available evidence on the diagnosis and management strategies of FIOP. A suggested treatment algorithm is described to aid practical and evidence-based proactive management approach.

Aetiology and epidemiology

FIOP is a distinct clinical entity and its pathology has been described. Peristaltic function in the immature bowel of preterm infants has been shown to be disorganised. The intestinal peristaltic pressure at 25 weeks gestational age is estimated to be about half of what is seen in term neonates.[6] Also, similar to what is seen in cystic fibrosis, meconium in preterm infants between 28 to 32 weeks gestation has been shown to contain less water compared to term neonates.[6] The impaired gastrointestinal motility and associated increased viscosity of meconium result in meconium impaction at the terminal ileum and sometimes colon leading to bowel obstruction.

Maternal and obstetric factors including hypertension, magnesium sulphate use, diabetes, smoking, placenta abruption, prenatal steroids, preterm pre-labour rupture of membranes, caesarean section, oligohydramnios, and opioid administration have been investigated as possible risk factors contributing to FIOP.[5], [6], [7], [8], [9]These have not been consistently proven as significant risk factors. Bowel hypomotility because of prematurity remains the pathophysiologic factor that has been consistently demonstrated.[4], [5]

A degree of this disorder of motility is seen in a significant proportion of premature neonates as up to 25 – 30% do not pass meconium within the first 48hrs of life.[3], [10] The VLBW (<1500g) and ELBW (<1000g) preterm infants, however, more commonly suffer a pathologic form of this disorder and experience severe consequences which include clinical bowel obstruction and perforation. After NEC and focal intestinal perforation (FIP), functional intestinal obstruction has been shown as the third commonest indication for laparotomy in VLBW premature neonates.[8] In a series, 22% of all ELBW preterm infants developed functional bowel obstruction that needed intervention.[7]

Diagnosis

FIOP typically presents within the first 2 weeks of life with most series reporting average age at diagnosis around day 10.[3], [11], [12] Paradiso et al. found that neonates <1500g tend to present commonly in the 2nd week of life while those >1500g are often diagnosed within the 1st week.[11] Failure of spontaneous passage of meconium is seen with only smears passed after rectal stimulation. Complete meconium evacuation with evidence of changing stools is not seen.

Progressive abdominal distension is often the feature that prompts investigation. Visible and/or palpable bowel loops are common. There is associated feed intolerance evidenced by large and often bilious nasogastric aspirates. As opposed to NEC, features of peritonitis like tenderness or erythema are absent and they are usually haemodynamically stable with unremarkable inflammatory markers (Table. 1). Features are clinically indistinguishable from NEC once perforation occurs.

Plain radiographs typically show features of lower intestinal obstruction with multiple dilated loops. The gas pattern is usually generalised and symmetrical with no air-fluid levels as opposed to features seen in mechanical obstruction (Fig. 1). Pneumatosis, fixed bowel loop, and portal gas which are characteristic of NEC are absent. Clinical findings and plain x-ray are often sufficient to make a diagnosis and institute management especially in the ELBW cohort that may require cardio-respiratory support.[12]

Contrast enema is both diagnostic and therapeutic. Meconium plugs are demonstrated as filling defects in the non-distended colon and terminal ileum if contrast refluxes through the ileo-caecal valve (Fig. 1). Micro/unused colon with associated collapsed distal ileum is seen but this may not be well demonstrated if rectal washouts have been commenced before contrast study. Contrast enema also helps to exclude other causes of bowel obstruction like atresia and Hirschsprung’s disease.

An ultrasound scan (USS) in the diagnosis of FIOP has been reported. It shows hypoechoic meconium-filled bowel loops with proximal distension. Features of NEC like intramural gas or complicated ascites are not seen.[7], [13] USS for diagnostic purposes does not seem to add much beyond what is seen on plain radiographs. It could however be used as a guide for bedside contrast enema administration in cases where transfer to the radiology unit is not feasible.

Treatment

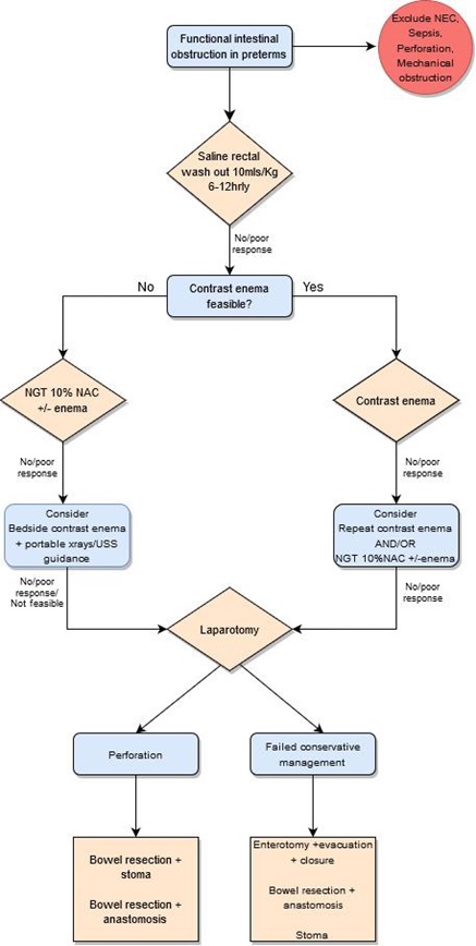
Rectal stimulation with glycerine chips is frequently used to encourage meconium passage in neonatal units and this yields variable results. While it is difficult to set age cut-off for when failure of meconium passage becomes pathological in preterm infants, the onset of abdominal distension with large bilious aspirates should prompt investigation and intervention. If functional obstruction of prematurity is confirmed or strongly suspected, treatment should progress beyond rectal stimulation with glycerine chips as this has little effect on impacted meconium at the distal ileum and proximal colon.

Up to 75% success rate has been reported with conservative treatment involving saline or glycerine rectal irrigations, nasogastric or per rectal N-acetylcysteine (NAC), and contrast enema in varying combinations.[7], [11], [13] Preterm infants with higher gestational age and weight tend to respond better to conservative management.[13] These options should be maximised as much as possible.

Rectal irrigation:

Rectal washouts with saline could be commenced as a first-line treatment once NEC, sepsis, or pneumoperitoneum suggesting bowel perforation are excluded. String-like mucous plugs may be passed with washouts. About 10mls/kg of warm saline is often used and could be repeated up to 2-4 times per day. About 15 – 20% success rate has been reported with only saline washouts.[7] Glycerine enema has been used as an alternative.[14]

Contrast therapy:

Gastrografin enema plays a key role in the diagnosis and treatment of FIOP. Where possible, it is recommended to confirm the diagnosis, rule out mechanical obstruction and provide relief of obstruction. It has traditionally been used in the management of meconium ileus.[15] Its excipient, polysorbate 80 confers high osmolality to the contrast medium which allows it to draw fluid into the bowel lumen and soften the inspissated meconium.[16] The same principle is applied in FIOP when used at 1:2 or 1:3 dilutions.

The procedure should ideally take place under fluoroscopic guidance to monitor contrast flow, particularly passage through the ileo-caecal valve, and identify complications like perforation. Transfer to the radiology unit may not be feasible in ELBW or unstable preterm infants who require cardiorespiratory support. Other conservative treatment options may be considered before contrast enema in such cases (Fig. 2). Alternatively, bedside administration of contrast with serial portable abdominal x-rays or under USS guidance has been reported.[7], [13], [14] Other contrast agents have been used successfully including Iopamidol, Telebrix, and Omnipaque.[13], [17] Cho et al found no significant difference between Gastrografin and Telebrix at relieving the obstruction.[13] About 70-80% success rate has been reported with contrast enema therapy.[7], [11], [17] It could be repeated or other treatment modalities added if no response is achieved. Oral Gastrografin use as an adjunct has also been reported.[6], [18]

N-acetylcysteine:

N-acetylcysteine (NAC) exerts a mucolytic effect by breaking disulphide bonds in mucoproteins hence reducing viscosity.[19] It could be administered via nasogastric tube (NGT), rectally, and into the stoma. Kadigolu Simsek et al. demonstrated no significant difference in effectiveness between NGT vs enema NAC in the management of VLBW preterm neonates with FIOP.[9] In their study, NGT or enema NAC individually resulted in significantly shorter time to symptom resolution and full enteral feeds compared to saline washouts alone. A combination of NGT and enema NAC is often used to reach proximal plugs in the terminal ileum as well as distal ones in the colon.

NAC via NGT or enema is a recommended next step after no/poor response to saline washouts in preterm neonates where transfer for contrast enema is not feasible or after failed contrast therapy (Fig. 2). About 1–4mls of 10% NAC solution administered through NGT every 6–8hrs is commonly used; 1%–10% concentration has been reported for rectal use.

Monitoring

Active evaluation of response on a daily basis when FIOP is managed conservatively is very important. Clear criteria should be used to determine the failure or success of a modality and when to escalate. A suggested algorithm of management is provided in (Fig. 2). Daily monitoring should involve the following:

Evaluation of response to a treatment modality: Good response to treatment means the passage of a good amount of meconium with associated reduction of abdominal distension clinically and/or resolution of dilated bowel loops radiologically.[13] Successful treatment of FIOP is achieved when there is complete meconium evacuation as evidenced by changing stools. Decisions regarding good response or failure of a treatment option should be made within 48hrs of commencing the treatment and management should be escalated if no or poor response is achieved.

Identify and manage complications: Fluid and electrolyte abnormalities could occur with Gastrografin and NAC use. Gastrografin enema could cause hypovolaemia as it draws fluid into the gastrointestinal tract lumen.[16] Hypernatremia and hepatic derangement have been reported with NAC.[19], [20] Clinical and biochemical evaluation of fluid and electrolyte status is indicated and correction instituted as necessary.

Bowel perforation could occur as a natural progression of FIOP (spontaneous) or as a complication of treatment (iatrogenic). A 5–10% iatrogenic perforation rate has been reported with saline and contrast enema.[7], [12], [13] However, the risk of spontaneous perforation with no or delayed treatment is much higher at about 25-50% of cases.[1], [11] Plain abdominal radiograph should be repeated with clinical deterioration and surgery is indicated if perforation is confirmed or highly suspected.

Surgery

About 25% of premature neonates with FIOP would require laparotomy.[2], [7], [11] This rate is higher in the neonates <1500g.[11] Surgery becomes indicated when conservative measures have failed or with perforation. Surgical options could be rationalised depending on the indication.

In persistent obstruction with healthy bowel and no peritoneal contamination at laparotomy, enterotomy with the evacuation of impacted meconium, bowel irrigation, and closure has been shown to be sufficient.[1], [12], [14] Paradiso et al. reported effective use of mini-laparotomy with trans-appendiceal bowel irrigation and appendicectomy to relieve the obstruction.[11] The morbidity associated with a stoma as well as the need for later stoma closure could be avoided in this group. However, stoma remains a common option.

Bowel resection and the stoma is a common practice in cases of perforation as there is often associated peritoneal contamination.[1], [2] Primary closure or bowel resection and anastomosis have been safely performed in stable cases with minimal contamination.[6], [12] Initial peritoneal drain with subsequent laparotomy in selected cases is an option.[21]

OTHER CONSIDERATIONS

Focal intestinal perforation and FIOP

Focal intestinal perforation (FIP), also referred to as spontaneous intestinal perforation, is well recognised as a disease entity separate from NEC perforation but its underlying pathology is still not clear. Compared to NEC, FIP has been shown to affect preterm infants with smaller GA at birth and present earlier (within the first 2 weeks of life). There is unremarkable derangement of clinical and biochemical inflammatory markers and absence of pneumatosis or portal gas on x-ray. The focal perforation typically occurs at the distal ileum with no necrotic or inflammatory changes of the adjacent bowel.[22], [23], [24] These are the same findings that have been consistently observed in FIOP and perforations described as FIOP-related.

Misrez et al. compared the clinical and histologic features of VLBW neonates who had laparotomy for failed conservative management of FIOP and idiopathic FIP.[4] They reported abnormal stooling patterns in both groups with associated bowel distension preoperatively. The histology of the small bowel specimens showed similar findings in both groups. Deficiency of the muscularis layer of the intestine with normal myenteric plexus and ganglia with no ischaemic changes were found. Interestingly, repeat biopsy at stoma closure about 3 months later in both groups showed no abnormality of muscularis layer found earlier. All the cases had a normal gastro-intestinal function at 2 years follow-up. Other studies have reported similar histologic findings either individually or when FIP and FIOP were jointly studied.[5], [22], [25]

These results suggest that FIP and FIOP likely share a common underlying pathophysiology. Bowel hypomotility experienced in the VLBW and ELBW preterm infants predisposes to meconium impaction which seems to manifest in a disease spectrum of varying severity as obstruction and/or perforation. It is not entirely clear if FIP occurs simply as a progression of unrecognised/resistant FIOP or as a random manifestation of the same disorder. Prospective comparative studies are required to further elaborate on this.

Excluding Cystic Fibrosis and Hirschsprung’s disease

Cystic Fibrosis (CF) and Hirschsprung’s disease (HD) are often suspected as underlying pathologies in preterm infants presenting with functional intestinal obstruction. Specific genetic testing for CF and rectal biopsy to exclude HD in these preterm infants are common. While the inspissated meconium in FIOP is like what is seen in CF-associated meconium ileus, the pathology is different. Sweat test for CF was normal in all the 121 neonates with FIOP included in a study.[9] Greenholz et al. similarly found negative sweat tests in all the cases in their study on FIOP and reported normal long-term bowel function after 2 years of follow-up.[1] Routine heel prick testing of all newborns which includes screening for CF may be sufficient.

Of 113 preterm infants presenting with abnormal stooling patterns who had a suction rectal biopsy, Sharp et al found 5% positive for HD compared to 50% positive results in symptomatic term babies.[26] They concluded that HD is a much less common cause of obstructive symptoms in preterm neonates compared to NEC and functional obstruction. In population-based studies evaluating the incidence of HD in preterm neonates, the average GA at birth was 33-35wks [26], [27], [28] as opposed to preterm infants with functional obstruction who are typically under 32 weeks. Significantly higher incidence (30%) of associated chromosomal/congenital anomalies, especially Trisomy 21, was found in preterm infants with HD compared to terms.[27], [28] In over 70% of preterm infants with HD, transition zone suggestive of HD was found on contrast enema. Though the presentations could be similar, a selective approach could be employed when evaluating neonates with FIOP for the possibility of HD. A rectal biopsy may be considered in FIOP cases >32 GA at birth, those who needed surgery due to failed medical management (especially before stoma closure), associated congenital anomalies, and suggestive features on contrast enema.

CONCLUSION

Functional intestinal obstruction of prematurity contributes significantly to the morbidity and mortality of ELBW and VLBW preterm infants. It is not often promptly recognised, and its management remains an area of controversy among clinicians. This review summarises the characteristic clinical and radiological features of FIOP as well as evaluates its management options and their limitations. In most cases, FIOP can be managed successfully conservatively. Best results are obtained with proactive management and monitoring. A logical and practical treatment algorithm is suggested here. Surgery is reserved for failed conservative management or perforation.

Overall outcomes are favourable with appropriate management. Most studies have reported normal long-term gastrointestinal function. Specific genetic testing for cystic fibrosis is not indicated. Rectal biopsy to exclude Hirschsprung’s disease may be considered in selected cases which represents a small percentage of FIOP cases. It appears that FIOP and FIP share a common underlying pathophysiology, however, this link needs to be further elucidated upon.


Figures

Figure 1 

(a) Plain abdominal radiograph of preterm with FIOP showing generalised bowel distension. (b) Meconium plugs, shown as filling defects (arrows) in the non-distended colon and terminal ileum are seen on the contrast enema study



Figure 2 

Flow chart of suggested conservative and surgical treatment approach.



Tables
[TableWrap ID: t1] Table 1 

Clinical, radiological, and operative features of FIOP.


Clinical signs Radiological findings Operative findings
1. Abdominal distension +/- visible/palpable bowel loops Symmetric generalised dilated bowel loops without air-fluid levels Dilated small bowel containing meconium pellets
2. Feed intolerance +/- bilious nasogastric aspirate Meconium plugs in the colon or terminal ileum on contrast study Change in calibre at terminal ileum but bowel lumen is in continuity
3. Failure to pass meconium or passing only smears of meconium usually with rectal stimulation Microcolon extending to distal terminal ileum on contrast Small, collapsed colon with palpable thick meconium
4. Absence of signs of peritonitis like tenderness, oedema, and erythema Absence of characteristic signs of NEC like pneumatosis, portal gas, and fixed loop Bowel looks healthy without inflammatory or necrotic changes
5. Haemodynamically stable except in perforation Pneumoperitoneum in the advanced stage Localised perforation usually at the terminal ileum


Notes

n1Conflicts of interest. None

n2Source of Support: Nil

n3Author contributions: Author(s) declared to fulfill authorship criteria as devised by ICMJE and approved the final version. Authorship declaration form, submitted by the author(s), is available with the editorial office.

n4Consent to Publication: Author(s) declared taking informed written consent for the publication of clinical photographs/material (if any used), from the legal guardian of the patient with an understanding that every effort will be made to conceal the identity of the patient, however it cannot be guaranteed.

Acknowledgments

None


References
1. Greenholz SK, Perez C, Wesley JR, Marr CC. Meconium obstruction in markedly premature infants. J Pediatr Surg. 1996; 31:117-20.
2. Kubota A, Shiraishi J, Kawahara H, Okuyama H, Yoneda A, Nakai H, et al. Meconium-related ileus in extremely low-birthweight neonates: etiological considerations from histology and radiology. Pediatr Int. 2011; 53:887-91.
3. Siddiqui MMF, Drewett M, Burge DM. Meconium obstruction of prematurity. Arch Dis Child Fetal Neonatal Ed. 2012; 97:147-50.
4. Miserez M, Barten S, Geboes K, Naulaers G, Devlieger H, Pennickx F. Surgical therapy and histological abnormalities in functional isolated small bowel obstruction and idiopathic gastrointestinal perforation in the very low birth weight infant. World J Surg. 2003; 27:350–5.
5. Koshinaga T, Gotoh H, Sugito K, Ikeda T, Hagiwara N, Tomita R. Spontaneous localized intestinal perforation and intestinal dilatation in very-low-birthweight infants. Acta Paediatr. 2006; 95:1381-8.
6. Dimmitt RA, Moss RL. Meconium diseases in infants with very low birth weight. Semin Pediatr Surg. 2000; 9:79-83.
7. Kim YJ, Kim EK, Kim ES, Kim HS, Choi JH, Cheon JE, et al. Recognition, diagnosis and treatment of meconium obstruction in extremely low birth weight infants. Neonatol. 2012; 101:172-8.
8. Okuyama H, Ohfuji S, Hayakawa M, Urushihara N, Yokoi A, Take H, et al. Risk factors for surgical intestinal disorders in VLBW infants: Case-control study. Pediatr Int. 2016; 58:34-9.
9. Kadigolu Simsek G, Arayici S, Buyuktiryaki M, Okur N, Kanmaz Kutman G, Suna Oguz S. Oral N-acetyl cysteine for meconium ileus of preterm infants. Gynecol Obstet Reprod Med. 2019; 25:169-73.
10. Weaver LT, Lucas A. Development of bowel habits in preterm infants. Arch Dis Child. 1993; 68:317-20.
11. Paradiso VF, Briganti V, Oriolo L, Coletta R, Calisti A. Meconium obstruction in absence of cystic fibrosis in low birth weight infants: an emerging challenge from increasing survival. Ital J Pediatr. 2011; 14:37-55.
12. Emil S, Nguyen T, Sills J, Padilla G. Meconium obstruction in extremely low-birth-weight neonates: guidelines for diagnosis and management. J Pediatr Surg. 2004; 39:731-7.
13. Cho HH, Cheon JE, Choi YH, Lee SM, Kim WS, Kim IO, et al. Ultrasound-guided contrast enema for meconium obstruction in very low birth weight infants: Factors that affect treatment success. Eur J Radiol. 2015; 84:2024-31.
14. Koshinaga T, Inoue M, Ohashi K, Sugito K, Ikeda T, Tomita R. Therapeutic strategies of meconium obstruction of the small bowel in very-low-birthweight neonates. Pediatr Int. 2011; 53:338-44.
15. Noblett HR. Treatment of uncomplicated meconium ileus by Gastrografin enema: a preliminary report. J Pediatr Surg. 1969; 4:190-7.
16. Gastrografin. Drugs.com (November 2019). Available from: https://www.drugs.com/pro/gastrografin.html. Accessed on 04/10/2020.
17. Nakaoka T, Shiokawa C, Nishihara M, Tamai H, Funato M, Uemura S. Iopamidol enema treatment for meconium obstruction of prematurity in extremely low-birth-weight infants: a safe and effective method. Pediatr Surg Int. 2009; 25:273-6.
18. Raith W, Resch B, Pichler G, Zotter H, Urlesberger B, Mueller W. Delayed meconium passage in small vs. appropriate for gestational age preterm infants: management and short-term outcome. Iran J Pediatr. 2013; 23:8-12.
19. Langer JC, Paes BM, Gray S. Hypernatremia associated with N-acetylcysteine therapy for meconium ileus in a premature infant. CMAJ. 1990; 143:202-3.
20. Cooke A, Deshpande AV, Wong CK, Cohen R. Hepatic derangement following N-Acetylcysteine enemas in an infant with cystic fibrosis. J Paediatr Child Health. 2008; 44:673-5.
21. Kahn DJ, Gregorisch S, Whitehouse JS, Fisher PD. Delayed diagnosis of spontaneous intestinal perforation among very low birth weight neonates: A single center experience. J Perinatol. 2019; 39:1509-20.
22. Okuyama H, Kubota A, Oue T, Kuroda S, Ikegami R, Kamiyama M. A comparison of the clinical presentation and outcome of focal intestinal perforation and necrotizing enterocolitis in very-low-birth-weight neonates. Pediatr Surg Int. 2002; 18:704-6.
23. Tatekawa Y, Muraji T, Imai Y, Nishijima E, Tsugawa C. The mechanism of focal intestinal perforations in neonates with low birth weight. Pediatr Surg Int. 1999; 15:549-52.
24. Fisher JG, Jones BA, Gutierrez IM, Hull MA, Kang KH, Kenny M, et al. Mortality associated with laparotomy-confirmed neonatal spontaneous intestinal perforation: a prospective 5-year multicenter analysis. J Pediatr Surg. 2014; 49:1215-9.
25. Kubota A, Yamanaka H, Okuyama H, Shiraishi J, Kawahara H, Hasegawa T, et al. Focal intestinal perforation in extremely-low-birth-weight neonates: etiological consideration from histological findings. Pediatr Surg Int. 2007; 23:997-1000.
26. Sharp NE, Pettiford-Cunningham J, Shah SR, Thomas P, Juang D, St Peter SD, et al. The prevalence of Hirschsprung disease in premature infants after suction rectal biopsy. J Surg Res. 2013; 184:374-7.
27. Downey EC, Hughes E, Putnam AR, Baskin HJ, Rollins MD. Hirschsprung disease in the premature newborn: a population based study and 40-year single center experience. J Pediatr Surg. 2015; 50:123-5.
28. Baxter KJ, Bhatia AM. Hirschsprung's disease in the preterm infant: implications for diagnosis and outcome. Am Surg. 2013; 79:734-8.